微信公众号二维码
微信咨询顾问二维码
现场精细化管理改善与效率提升
尊敬的各单位领导:
目前全球经济衰退,企业面临诸多问题,配额保护时代已经结束,人民币升值,东南亚和世界其它不发达国家的经济崛起,加上原材料、工人工资和各种运营成本的大幅上升,终端市场的价格砍杀,导致工厂的利润已日渐微薄甚至零利润。要在新形势下获得更大的发展,摆在经营者面前的只有一条路:减少浪费、提高现场运营效率!
现场管理是制造型企业最重要的第一线管理,是现场精细化管理的主战场,是企业真正实现增值的重要场所。但传统的现场管理方式,掩盖了大量的浪费,直接挤掉公司的利润,所以现场管理的水平,直接反映和制约着一个企业经营管理的总体水平,在全球经济危机的不利环境下,企业经营者都在寻求“过冬”的良策,以规范现场、减少浪费、提高效率、降低成本,实现永续经营。精细化管理正是制造企业减少现场浪费、提高效率的重要利器。
【企业收益】:
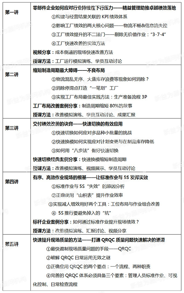
学员能够学会精益管理如何助推卓越绩效落地
学员能够学会运用工厂布局最佳实践方法
学员能够了解快速切换应对多品种小批量的挑战
学员能够有效运用标准作业与5S
学员能够掌握QRQC质量问题快速解决的通道
【课程大纲】:

【课后跟进辅导】:
训练营培训结束后,学员自主选定以下内容在企业内部推行:
1、按照确定的主题与目标及所学知识技能选择实战课题
2、按照改善输出方式输出改善成果
3、企业内部组织改善成果发表汇报
授课老师提供智力支持及对代表性企业进行回访和现场辅导。
【课程预览】:

【培训导师】:
匠创精益学院——王老师

实战型咨询培训师;
精益生产高级顾问;
王老师多年来致力于精益生产、运营体系改善优化。有着汽车、机械、电子行业,国企、民企、日企和欧美合资企业22年工作经验;
曾任职某企业总经理等职。精通:上汽、东风汽车 ASES、佛吉亚卓越体系建立完善,5年培训咨询经验。曾荣获企业管理现代化创新成果二等奖。
专业领域:精益生产体系建立、JIT、精益品质管理、现场6S管理、质量管理以及基层主管技能训练,TWI,通用QSB体系、东风汽车 ASES体系等卓越体系建立。
曾服务的企业:一汽发动机、万向集团、天威科技、宁波神通、青神印染、富伦化工、汇丰管业、新太冶金、合众电气、机电铸造等汽摩、化工、机械行业。
【报名详情】:
培训人员:公司中高层领导,生产系统负责人、各职能部门负责人、管理人员(储备现场管理者)及现场项目小组推进成员。
培训时间:2019年9月20-21日;(星期五-星期六)
培训地点:重庆江北区寸滩港安二路48号海岸国际A座
培训费用:1980元/人(含资料费、场地费、授课费、午餐费等)
课程形式:采用工厂运行模拟演练、改善模拟演练、学员互动讨论、成果汇报讨论等多种形式的授课方式结合,使学员亲身体会、领悟课程的真谛和掌握精细化管理的专业工具和技能。
联系电话:133-8960-3856(张老师) 133-6802-3519(吴老师)
附件下载:现场精细化管理改善与质量提升训练营报名表
建立生产有序、管理顺畅,操作规范,士气高昂、高质量、低成本、短交期的作业现场;
为企业规划设计一套由内到外的形象升级,外观视觉价值体现、内在的管理内涵体现;
全员参与设备管理高产出和低成本运营,提升设备管理能力,维护能力,提高效率
构建班组生产管理体系、循环评价、人才育成、持续改善、绩效管理、文化养成体系;
提高产品质量、降低生产成本、缩短交期、增加利润,让管理更系统科学,执行力更强
对工厂的各个组成部分进行合理安排,以提高生产效率、降低成本、优化物流、改善工作环境等